2023年最新工业锅炉水质标准对照表
我国现行低压锅炉水质标准为GB1576—1996,以水为介质的固定式蒸汽锅炉和汽水两用锅炉,也适用于以水为介质的固定式承压热水锅炉和常压热水锅炉。
一、范围:
本标准规定了工业锅炉运行时的水质要求。
本标准适用于额定出口蒸汽压力小于等于2.5MPa,以水为介质的固定式蒸汽锅炉和汽水两用锅炉也适用于以水为介质的固定式承压热水锅炉和常压热水锅炉。
二、水质标准:
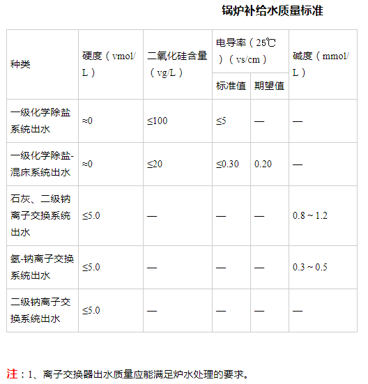
1、蒸汽锅炉和汽水两用锅炉的给水一般应采用锅外化学水处理,水质应符合表1 规定:
工业锅炉水质标准 (GB1576) 适用于额定出口蒸汽压力 小于等于 2.5MPa,以水为介质的固定式蒸汽锅炉和汽水两用锅炉,也适用于以水为介质的固定式承压热水锅炉和常压热水锅炉。
对蒸汽品质要求不高,且不带过热器的锅炉,使用单位在报当地锅炉压力容器安全监察机构同意后,碱度指标上限可适当放宽。
1、当额定蒸发量大于等于 6t/h 时应除氧 , 额定蒸发量小于等于 6t/h 的锅炉如发现局部腐蚀时,给水应采取除氧措施,对于供汽轮机用的锅炉给水含氧量应小于等于 0.05mg/L 。
2、如果测定溶解固形物有困难时,可采用测定电导率或氯离子 (Cl-〉的方法来间接控制 , 但溶解固形物与电导率或氯离子 (CI- ) 的比值关系应根据实验确定。并应定期复试和修正此比例关系。
3、全焊接结构的锅炉相对碱度可不控制。
4、仅限燃油、燃气锅炉。
2、额定蒸发量小于等于2t/h, 且额定蒸汽压力小于等于1.O MPa 的蒸汽锅炉和汽水两用锅炉 ( 如对汽、水品质无特殊要求 ) 也可采用锅内加药处理。但必须对锅炉结垢、腐蚀和水质加强监督 , 认真做好加药、排污和清洗工作。
3、承压热水锅炉给水应进行锅外水处理,对于额定功率小于等于 4.2MW 非管架式承压的热水锅炉,可采用锅内加药处理。但必须对锅炉结垢、腐蚀和水质加强监督,认真做好加药工作。
4、直流 ( 贯流 ) 锅炉应采用锅外化学水处理,其水质按表 7-4 中额定蒸汽压力为大于 1.6MPa 、小于等于 2.5MPa 的标准执行。
5、余热锅炉及电热锅炉的水质指标应符合同类型、同参数锅炉的要求。
锅炉水质标准对照表








同类文章排行
- 纯化水系统中硝酸盐经常
- 实验室常用去离子水、蒸
- 2023年最新工业锅炉水质标
- 超纯水机压力水箱氮封原
- 医疗系统消毒供应室纯水
- 关于超纯水系统不得不说
- 临床实验室试剂用纯化水
- 蒸馏水制取超纯水方法
- 生活饮用水卫生标准(GB5
- 高纯水/超纯水水质的标准
